Отдыхаем Пн-Пт 09:00 - 18:00 (Мск)

MikroTik L009UiGS-RM современный маршрутизатор 8xRJ45 1Гб 1xSFP 2.5Гб 1xUSB 3.0 1xPoE

Характеристики
Бренд:
Mikrotik
MikroTik L009UiGS-RM своременный маршрутизатор 8xRJ45 1Гб, 1xSFP 2.5Гб, 800 МГц, 1xUSB 3.0, монтаж 1U, раздача PoE
MikroTik L009UiGS-RM современный маршрутизатор 8xRJ45 1Гб 1xSFP 2.5Гб 1xUSB 3.0 1xPoE
12 300.00 
Цена: за 1 штуку
В наличии (Мало)
На Центральном складе Поставщика.
Консультация

MikroTik L009UiGS-RM — это больше, чем просто маршрутизатор. Эта линейка оборудования до 4 раз быстрее, чем RB2011, имеет современный процессор ARM с поддержкой контейнеризации, инновационный корпус, позволяющий устанавливать до четырех маршрутизаторов в одном пространстве 1U, больше оперативной памяти, поддержку PoE и 2,5G SFP. Эта версия поставляется с аксессуарами для монтажа в стойку 1U.

Легендарная линейка продуктов RB2011 уже более десяти лет обеспечивает доступную, гибкую и надежную связь. По сути, это был наш самый первый роутер с SFP. Наконец, пришло время для обновления. Но не волнуйтесь: мы сохранили и улучшили все ключевые элементы и функции в любимом RB2011. Мы также сохраняем оригинальную красную цветовую гамму и привлекательную цену!

Есть три основные причины выбрать L009: лучшая производительность, больше функций и несколько интересных улучшений для удобства использования. Начнем с улучшений производительности и мощности.

L009 оснащен мощным двухъядерным процессором ARM. Он предлагает значительные улучшения, когда речь идет о маршрутизации и фильтрации, сложных правилах брандмауэра, аппаратном шифровании IPsec и различных дополнительных функциях RouterOS. Архитектура ЦП ARM обеспечивает значительные преимущества по сравнению со старыми устройствами на базе MIPS. Например, использовать все последние функции ядра Linux. Или реализация собственных контейнерных проектов. Сочетание современного процессора ARM и полноразмерного USB-порта идеально подходит для запуска пользовательских контейнерных проектов. Например, вы можете запустить рекламный блок Pi-hole на этом маршрутизаторе. Или вы можете использовать USB для добавления модема LTE по вашему выбору. Границы здесь устанавливает только ваше воображение.

L009 до 4 раз быстрее, чем RB2011 в большинстве случаев и настроек, от простой быстрой маршрутизации до сложных фильтров моста.

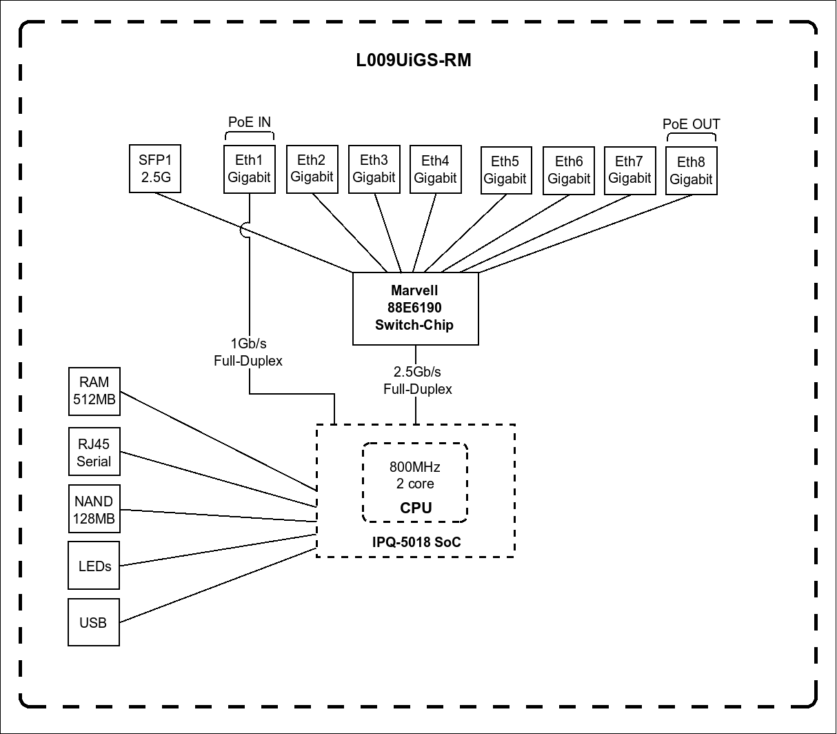
Все порты теперь являются портами Gigabit Ethernet. На первом порту есть PoE-in. Вы можете использовать его вместо разъема постоянного тока для питания устройства. И на последнем порту есть PoE-Out — для питания других устройств. Еще одним полезным дополнением является слот SFP, поддерживающий как гигабитное, так и 2,5-гигабитное подключение. Мы протестировали множество SFP-модулей и кабелей MikroTik, которые поддерживают более высокие скорости — возможность 2,5G значительно упрощает жизнь системного администратора — есть консольный порт для быстрой настройки прямого доступа!

В основе всего этого у нас находится скоростной чип коммутации Marvell Peridot, который предлагает впечатляющее 2,5-гигабитное полнодуплексное соединение с процессором для всех портов, кроме Ether1. Первый порт имеет собственную гигабитную полнодуплексную линию к ЦП. А это значит – бесчисленное количество конфигураций без узких мест!

Новый корпус сам по себе является впечатляющим нововведением. Это тот же форм-фактор, который вы, возможно, видели в наших пользующихся большим спросом устройствах RB5009. Он обладает рядом чрезвычайно полезных свойств. Во-первых, корпус выступает в роли массивного радиатора, защищая ваши установки от перегрева. Но вот самое интересное: он поставляется со всем необходимым для установки до четырех таких маршрутизаторов в одном пространстве для монтажа в стойку высотой 1U.

Здесь, в MikroTik, мы чемпионы мира по тетрису для серверных комнат. Итак, вот наш последний лайфхак для самых эффективных серверных: возьмите RB5009 с портами PoE-out. И смонтируйте его вместе с семью маршрутизаторами L009 всего в двух стойках высотой 1U. Вы станете живой легендой среди системных администраторов, показывая новый пример эффективного управления пространством и простого, надежного питания. Эта версия RM L009 почти такая же, как и версия L009UiGS-2HaxD-IN, за исключением беспроводной связи 2,4 ГГц. Он поставляется со всеми необходимыми монтажными аксессуарами и позволяет еще больше сократить расходы.

RB2011 навсегда останется сетевой легендой, но пришло время поднять его на ступеньку выше. А линейка продуктов L009 — это идеальное обновление, которое поможет вам сэкономить время, деньги и пространство в серверной комнате!



Основные характеристики
Технические характеристики
Архитектура ARM 64 бит
Процессор IPQ-5018
Количество ядер процессора 2    
Номинальная частота процессора 800 МГц
Чип коммутации 88E6190
Лицензия RouterOS 5    
Операционная система RouterOS v7
Размер оперативной памяти 512 МБ
Размер хранилища 128 МБ
Тип хранилища NAND   
Среднее время безотказной работы Приблизительно 200 000 часов при 25°C
Температура окружающей среды от -40°C до 70°C
Ethernet
Порты 10/100/1000 Ethernet 8    
Количество портов Ethernet 1G с выходом PoE 1    
SFP
SFP-порты 1 (поддерживается 2,5G)
Периферия
Последовательный консольный порт RJ45
Количество портов USB 1    
Сброс питания USB Да
Тип USB-разъема USB 3.0 type А
Макс. ток USB (А) 1.5    
Питание
Количество входов постоянного тока 2 (разъем постоянного тока, PoE-IN)
Вход постоянного тока. Напряжение 24-56 V    
Макс. потребляемая мощность 45 Вт
Макс. энергопотребление (без доп. модулей) 12 Вт
Тип охлаждения Пассивный
PoE in 802.3af/at   
Поддерживаемое входное напряжение 24-56 V    
PoE out
PoE-out порты Ether8   
PoE out Passive PoE   
Макс. выход на порт (вход 18–30 В) 1 A   
Макс. выход на порт (вход 30–57 В) 450 мА
Макс. общий выход (A) 1.0 A   
Сертификация и одобрения
Сертификация CE, FCC, IC, EAC, ROHS
IP 20    
Другое
Кнопка режима Да
 

Брошюра L009UiGS-RM (3,166 Kb) [Скачать]

Краткое руководство L009UiGS-RM (1,084 Kb) [Скачать]

Руководство по программному обеспечению RouterOS L009UiGS-RM (104 Kb) [Скачать]

Блок-схема L009UiGS-RM (54 Kb) [Скачать]

Отзывы не найдены

Выезд специалиста
Заказать

Наши преимущества

Создаем решения

Обратившись к нам мы сделаем все чтобы вы получили решение которое нужно именно вам.

Реализуем решения

Мы можем как установить предложенное решение под ключ, так и оказать всю возможную дистанционную поддержку для реализации решения для вас.

Получаем решение

Мы нацелены на финальный результат для вас в цене и качестве решения.

Сопровождаем наши решения

Мы нацелены чтобы те рения которые были внедрены, хорошо работали и приносили пользу нашим клиентам. Поэтому мы всегда готовы Вам помочь в процессе использования и подсказать, обучить всему что нужно.

Ваши выгоды

Техническая поддержка
Большую часть наших товаров мы сами устанавливали и можем подробно проконсультировать вас по возникшим вопросам.

Гарантийное сопровождение
Мы всегда можем помочь в решении гарантийных вопросов с производителем и ускорить какие-то вопросы в этом плане.

Много способов доставки
Мы доставляем по Москве бесплатно от 10 000 ₽ и отправляем по всей России большим кол-вом ТК.

Много способов оплат
У нас гибкая система оплаты, чтобы вам было удобно.

Система скидок
Для интеграторов, дизайнеров, подрядных компаний мы даем специальные условия на постоянной основе.